為全固態鋰電池“正名”
核心提示:全固態鋰電池從20世紀50年代就開始研究,已歷時半個多世紀。近年來,面向電動汽車應用的全固態鋰電池終于開始從實驗室走向產業化小批量制造。目前,在新型化學電源領域的各類公開場合“全固態鋰電池”的出現頻率越來越高,業內也基本形成了共識:全固態鋰電池有望作為下一代動力電源進入市場,但究竟什么是全固態鋰電池?相信也有很多人存在著困惑,為此,我們特寫此文以求為全固態鋰電池“正名”,以供大家參考。
全固態鋰電池從20世紀50年代就開始研究,已歷時半個多世紀。近年來,面向電動汽車應用的全固態鋰電池終于開始從實驗室走向產業化小批量制造。目前,在新型化學電源領域的各類公開場合“全固態鋰電池”的出現頻率越來越高,業內也基本形成了共識:全固態鋰電池有望作為下一代動力電源進入市場,但究竟什么是全固態鋰電池?相信也有很多人存在著困惑,為此,我們特寫此文以求為全固態鋰電池“正名”,以供大家參考。
作 者:許曉雄 李泓
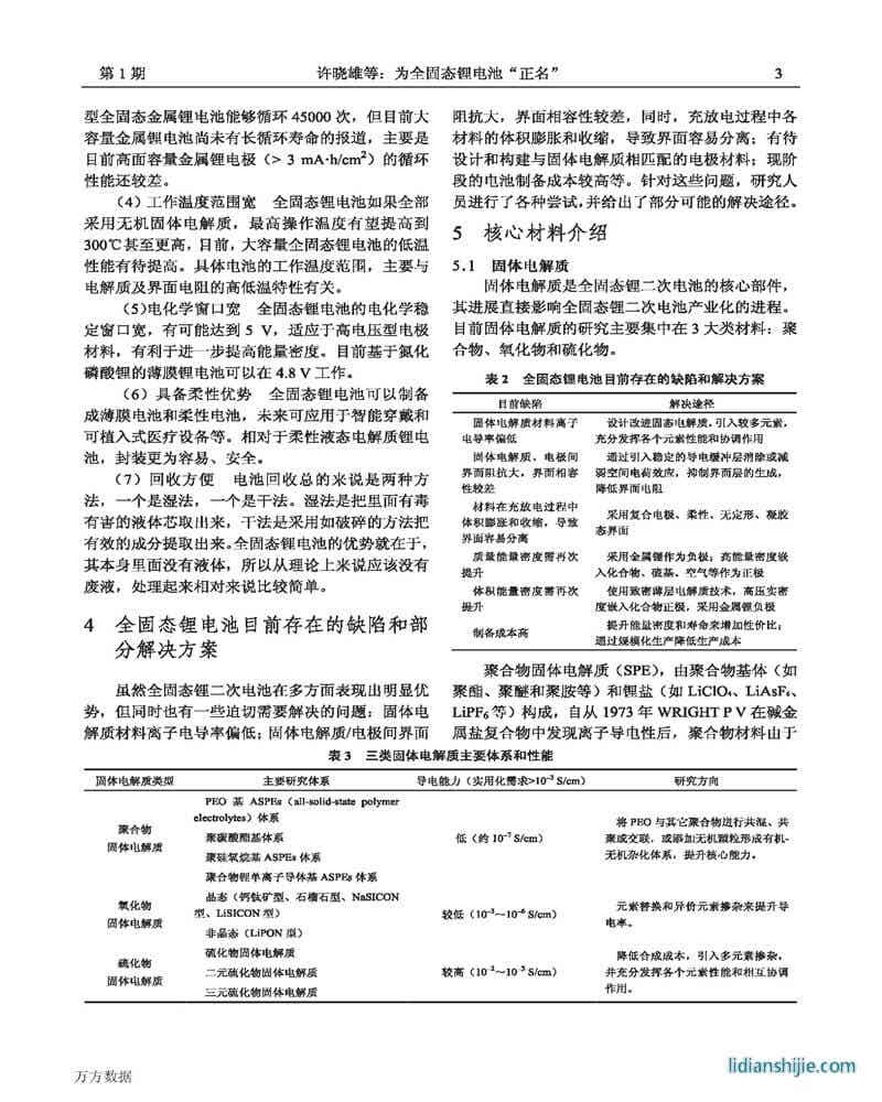
作者單位:許曉雄(江西贛鋒鋰業股份有限公司,江西新余338015;中國科學院寧波材料技術與工程研究所,浙江寧波315201)
李泓(中國科學院物理研究所,北京100190;中國科學院大學物理科學學院,北京100190)
刊 名:儲能科學與技術 ISTIC
英文刊名:Energy Storage Science and Technology
年,卷(期):2018 7(1)
更多>同類鋰電技術


